发表时间:2023-05-06 点击次数:
湖南工商大学人事综合管理系统平台升级项目拟进行单一来源采购,现将有关事项公告如下:
一、采购项目名称:湖南工商大学人事综合管理系统平台升级项目
二、拟采购货物或者服务的说明

三、拟定单一来源采购供应商的名称、地址
1、名称:湖南森普沃克信息科技有限公司
2、地址:湖南省长沙市天心区白沙晶城2625房
四、采购人采用单一来源采购方式的原因及说明
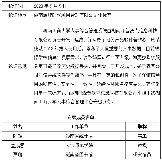
湖南工商大学人事综合管理系统由湖南森普沃克信息科技有限公司(以下简称森普公司)开发、运维,并取得了相关产品软件著作权。经过多年服务,森普公司对学校人事管理重点难点问题较为熟悉,尤其对该系统中职称评审和岗级浮动功能的底层设计深入参考了学校相关的管理模式,具备一定的独创性。该系统从2018年投入使用后,累积了大量重要的人事数据(需保密),现因学校信息化发展需要,将对系统进行升级,如更换系统服务商可能会导致数据丢失,并且会增加开发成本。根据政府采购采购法第三十一条(三)款,该服务项目必须保证与原有采购项目一致性或服务配套的要求,需继续从原供应商处采购。为确保系统稳定性、数据安全性,保证项目的一致性、延续性及服务的配套要求,并且为了节约采购成本,故拟采用单一来源采购方式,由湖南森普沃克信息科技有限公司承担本次湖南工商大学人事综合管理系统平台升级服务。
五、第三方专家对供应商专利、专有技术等唯一性论证的意见

六、公示期限:自2023年5月6日至2023年5月12日止,共计5个工作日。任何供应商、单位或个人对采用单一来源方式公示有异议的,可以向采购人以书面形式实名反映。
七、采购人名称、联系人和联系方式
采购人名称:湖南工商大学
地址:长沙市岳麓大道569号
联系人:王老师
联系电话:0731-88688224
本公告期限不得少于5个工作日